如何在PC上下载和安装Roblox Mobile
Roblox是最受欢迎的在线游戏平台之一,它吸引了全球数百万人的想象力。如果您是其中之一,但是您已经厌倦了在小屏幕上玩Roblox,那您很幸运!在本文中,我们将向您展示如何在PC上下载和安装Roblox手机,以便您可以在更大的屏幕上玩,并享受更身临其境的游戏体验。我们将逐步指导您完成该过程,因此您可以立即开始。
下载并安装Bluestacks
您可以在PC上安装Roblox Mobile的不同程序,我建议使用可以在Windows,Mac或Linux上运行的BlueStacks模拟器。导航到bluestacks.com从这里,请确保将BlueStacks 5设置安装程序下载到您的系统中。

下载Bluestacks 5
这应该需要一秒钟才能完成,您可以关注安装向导将应用程序安装到系统中。安装完成后,BlueStacks应自动打开。

找到下载的BlueStacks安装程序
从这里,您可以继续打开玩商店并查找Roblox。如果这是您第一次使用此程序,则必须登录到Google帐户。如果您以前在Android设备上使用了Roblox,请登录同一Google帐户,并且应该可以访问所有最近安装的免费和付费应用程序。
另请阅读:修复Roblox移动启动错误 - 无法在手机上加入游戏

应用商店>管理您的Google帐户
登录后,您可以下载免费应用程序,该应用程序应该需要几秒钟才能完成。安装后,您可以从主屏幕上打开Roblox。您将必须使用当前的Roblox帐户登录,以访问您的游戏进度和头像。

在BlueStacks上下载并播放Roblox
BlueStacks性能设置
为了充分利用PC上的Roblox手机,您应该快速查看您的Bluestacks设置。单击右下方的齿轮图标以访问您的设置。在这里表现部分,请确保分配可用的CPU核心数量最高。在大多数情况下,这应该是4或8个内核。
您的内存分配将确定您允许Roblox移动设备使用多少RAM。在大多数情况下,您无需分配超过2 GB的RAM即可使用游戏。如果您有8或16 GB,请分配4 GBBluestacks在运行时使用。
您也可以使用自定义值;例如,当使用只有2 GB的可用RAM的PC时,您可以将其设置为1600 MB。

BlueStacks性能设置
任务管理器
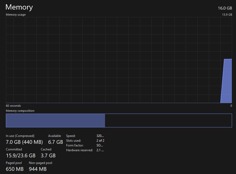
如果您不确定可以分配多少RAM,以便使用Bluestacks,请打开您的任务管理器。
在表现标签,确保您在记忆部分以查看您当前使用的RAM以及您可能有多少可用的RAM。当您在闲置时看到超过一半的内存使用时,不要灰心。这是正常的,因为某些Windows功能始终存储在您的内存中,但是当应用程序(例如Bluestacks)需要时可以减少它。就我而言,我可以访问16 GB的物理记忆,其中6个可以有效地分配给Bluestacks因为我在Bluestacks运行时不使用其他应用程序。
返回您的BlueStacks性能设置,设置性能模式到高性能。当打算在60 fps或更多的时间内播放Roblox移动设备时,您的帧速率应设置为至少60。

任务管理器>性能>内存
BlueStacks显示设置
在你的显示设置,设置显示分辨率选项景观并选择要播放Roblox手机的分辨率。1920 x 1080是使用BlueStacks时的默认值,但是您可以根据监视器减少或增加分辨率。

BlueStacks设置>显示
BlueStacks图形设置
在图形部分,设置图形引擎模式到绩效遗产模式。在下面,确保启用GPU中使用选项允许BlueStacks使用图形处理器来帮助您在PC上运行游戏。然后,您可以退出设置,并开始在PC上加入Roblox移动体验。

BlueStacks设置>图形
